Horizon Prototype
Spoiler-Free TV App
Skills & Competencies
Concept Development
Low-Fidelity Prototyping (Miro)
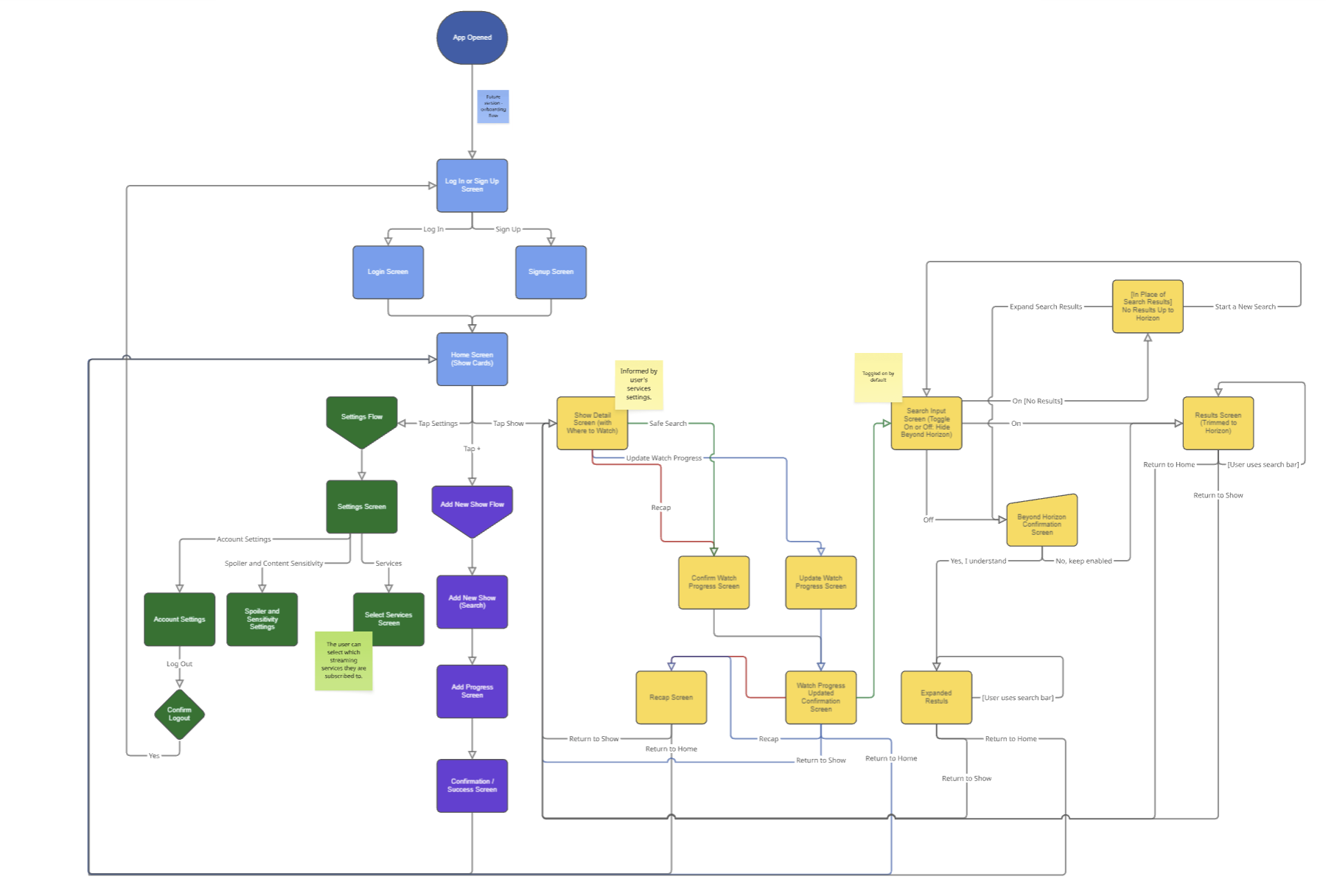
Interaction Flow Design
Content Filtering Logic
UX Writing & Microcopy
About This Project
Horizon is a concept for a spoiler-free TV app that helps users safely browse, discuss, and track shows without encountering plot spoilers.
The goal was to design a system that balances community and content discovery while giving users full control over what they see. This project focused on early-stage ideation and low-fidelity prototyping using Miro.
Context & Purpose
Streaming platforms and online communities make it easy to find new shows—but nearly impossible to avoid spoilers. The project aimed to design a concept that gives users more control over what they see, without isolating them from recommendations or discussions.
Purpose:
- Understand viewing habits, spoiler concerns, and platform preferences through user interviews.
- Identify opportunities to balance discovery with spoiler protection.
- Develop initial interaction flows showing how users might navigate spoiler-safe content.
- Create a low-fidelity prototype in Miro outlining key paths and filtering logic.
Process & Methods
The process combined qualitative research and conceptual design. User interviews provided real-world insight into viewing behavior, which informed the app’s structure and interaction logic.
Steps:
- Conducted user interviews on streaming habits, spoiler sensitivity, and discussion preferences.
- Mapped recurring behaviors, including when and how users encounter unwanted information.
- Created a sitemap and flow diagram in Miro for onboarding, search, and safe-browsing modes.
- Sketched early wireframes showing how content visibility could adjust based on user progress.
- Documented interaction patterns for future high-fidelity design exploration.
Findings
Insights from the interviews helped shape how Horizon defines “safety” and user control in a media context.
Key Findings:
- Spoiler exposure is often accidental: Most users stumble on spoilers while casually searching or browsing thumbnails.
- Emotional investment increases risk sensitivity: The more attached users are to a show, the more cautious they become about what they view online.
- Customization builds trust: Users wanted personalized spoiler settings rather than one-size-fits-all filters.
- Transparency matters: Participants preferred clear labeling of spoiler-safe areas over hidden automation.


Takeaways
The Horizon concept showed how early user research can drive clarity and empathy in product design. By combining insights from interviews with low-fidelity exploration, the project demonstrated that even abstract ideas—like avoiding spoilers—can be grounded in real user needs and behaviors.
01
User Insight Fuels Concept Design
Interview feedback grounded the project in real behaviors, revealing that spoiler anxiety is rooted in both emotion and habit.
02
Transparency Encourages Trust
Clearly labeled states and explanations reassured users they could explore safely without missing out.
03
Personalization Enhances Control
Allowing users to define spoiler-safety preferences gave the concept flexibility and broader appeal.
04
Early Prototyping Clarifies Logic
Building in Miro made it easy to visualize complex filtering and interaction paths before moving into detailed UI design.

Reflection
This project highlighted how early-stage research can shape both concept and credibility. By starting with user interviews, the design direction grew from real frustrations and emotional needs rather than assumptions.
Building a low-fidelity prototype in Miro helped visualize these insights quickly, translating abstract feedback into tangible flows and interface ideas.
Horizon underscored how empathy and structure can coexist—how even in early ideation, design can earn trust by listening first.



